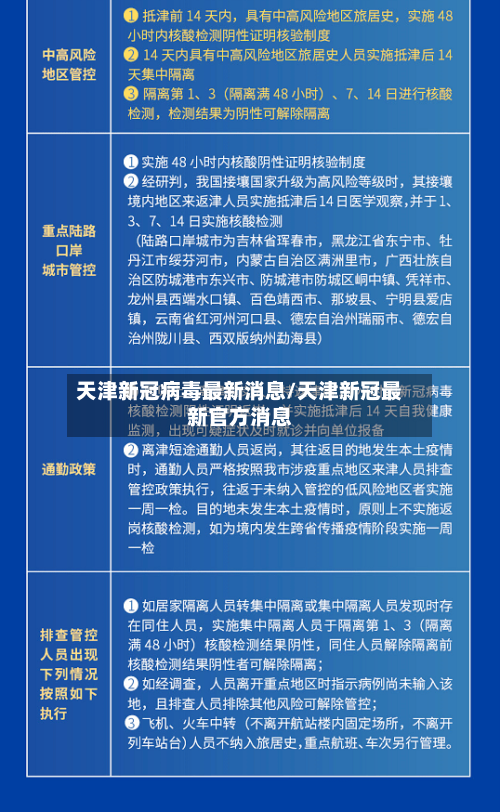
天津新冠病毒最新消息/天津新冠最新官方消息
天津疫情10月6日最新消息:10月5日0时至24时,天津市新增60例本土阳性感...
022年10月5日0时至24时,天津市新增60例本土新冠病毒核酸检测阳性感染者 ,其中确诊病例3例(轻型),无症状感染者57例,具体详情如下:感染者1至50均为10月4日通报的外省返津感染者1至51的同乘密接人员。

没有 。通过查询相关资料显示 ,截止到2022年10月5日0时至24时,天津市新增60例本土阳性感染者,天津东丽区没有确诊病例 ,天津三星机电位于天津东丽区,所以天津三星机电没有疫情。

河西区,2022年10月7日0时至24时 ,天津市疾控部门报告新增8例本土新冠病毒核酸检测阳性感染者,均为无症状感染者。

月21日0 - 24时,北京新增10例本土确诊病例和6例本土无症状感染者 ,初步判断为两个不同感染来源的聚集性疫情,分别由世界邮件和进口冷链物品引发 。 具体情况如下:新增病例情况确诊病例:1月21日0时至24时,北京新增9例本土确诊病例、1例本土无症状感染者转确诊病例。
辽宁 12日0时至24时,辽宁新增2例本土无症状感染者 ,为大连市报告。12日,2例天津市返连人员核酸检测结果阳性 。经中国疾控中心确认,大连市1例阳性感染者属于VOC/Omicron变异株(BA.1进化分支) ,与天津—河南安阳关联疫情指示病例感染的新冠病毒高度同源。
天津疫情最新消息(河北区)
022年1月26日至27日,天津市河北区报告5例本土新冠肺炎确诊病例,1地调整为高风险地区 ,并划定封控区 、管控区和防范区。
天津河北区近来整体仍为低风险地区,但存在确诊病例,需关注疫情动态变化 。 具体说明如下:风险等级划分依据根据公开信息 ,天津河北区当前未被调整为中高风险地区,整体仍属于低风险区域。风险等级的判定通常基于病例数量、传播链清晰度、防控措施有效性等因素,近来河北区尚未达到中高风险标准。
自2022年1月27日18时起 ,天津市河北区望海楼街万福园7号楼被调整为高风险地区,天津市其他区域风险等级保持不变 。
月27日10时,经市疾控中心对河北区病例标本病毒进行全基因组序列,并经中国疾控中心确认 ,属于奥密克戎变异毒株,与津南区本土疫情病例的病毒序列一致。经初步研判,河北区本土疫情与津南区本土疫情相关联 ,系集中隔离期间意外暴露感染所致。
广东提醒有天津市河北区及宁波等10地旅居史的人员需立即向所在社区报备,并配合当地疫情防控措施。
国家卫健委疾控局一级巡视员贺青华指出,近来我国本土疫情总体保持平稳 ,呈现局部零星点状散发的特征,部分地区发生的本土聚集性疫情有的已经扑灭,有的正在有序处置过程中 。具体情况如下:河南 、广东:疫情陆续进入收尾阶段 ,基本上在一个潜伏期左右有效控制住社区感染的风险。

4月14号天津新增病例都去过哪?
022年4月14日0-24时,江西省新增本土确诊病例1例(南昌市)、本土无症状感染者18例(南昌市17例、宜春市1例),无新增境外输入确诊病例。 具体数据及防控措施如下:本土疫情情况新增确诊病例:1例(轻型 ,南昌市),新增治愈出院5例(均在南昌市) 。
+1例巴西:可能来自4月17日KL831(阿姆斯特丹-杭州)或4月13日LH728(法兰克福-上海)。+2例尼日利亚:可能来自4月18日MU7158(法兰克福-杭州) 、4月17日KL831或4月13日LH728,需进一步排查。佛山地区 新增埃及和阿曼输入病例,具体航班未明确 。
026年4月14日食神主事的生肖是寅虎。当天寅虎食神主事 ,“三合”吉星入命,才思敏捷,吸收力强 ,接触过的信息容易牢牢记住,对事业发展很有帮助,也容易让大家刮目相看。和家人互动良好 ,哪怕只是坐在一起聊聊天,心情也会轻松愉快 。
天津河西疫情最新消息
〖壹〗、截至1月11日12时,天津河西区共报告3例阳性新冠肺炎病毒感染者 ,且已划定封控区、管控区和防范区。具体信息如下:疫情总体情况 截至1月11日12时,天津市共报告阳性新冠肺炎病毒感染者97例,其中河西区3例。本轮疫情主要以在校学生及其家庭 、葬礼活动人员及上述人员波及的社区为中心 ,分布于津南区、西青区、河西区和滨海新区 。
〖贰〗 、天津市疫情防控指挥部4号通告核心内容为进一步强化津南区、河西区、西青区风险区管控措施,具体如下:人员流动管理辖区内所有非疫情防控必须人员,在疫情风险未解除期间需减少流动,鼓励居家办公。人员进出社区(村)必须严格执行测温、验码 、戴口罩等防控措施。
〖叁〗、天津市河西区陈塘庄社区医院自1月11日起因疫情防控需要暂停所有门诊业务 ,恢复时间待定,需关注医院公众号获取后续通知。具体说明如下:停诊原因:根据天津市新冠肺炎疫情防控形势的严峻性,陈塘庄社区医院为配合防控工作要求 ,决定自1月11日起暂停所有门诊业务 。
天津疫情最新消息今天封城了吗?
截止到提供信息的时间(2021年12月21日),天津没有发布全市封城通知。以下是具体情况说明:封控区域:天津市划定了西青区中北镇东兴里3号、4号 、5号楼为封控区,小区其他区域为管控区。感染者轨迹关联的菜市场等公共场所均已实施停业封控 。确诊病例情况:确诊病例人数:1例。
截至2022年4月27日更新信息 ,天津未封城,且2022年4月26日0-24时无新增本土新冠肺炎确诊病例和无症状感染者。 以下是具体信息:天津封城情况:天津未封城 。天津疫情最新数据:本土病例:2022年4月26日0-24时,天津市无新增本土新冠肺炎确诊病例 ,无新增本土无症状感染者。
已追踪到密切接触者4人,均已落实集中隔离观察,对病例曾活动过的场所进行终末消毒。将浦东新区周浦镇明天华城小区列为中风险地区 ,上海市其他区域风险等级不变 。中风险地区相关人员原则上不离沪,确需离沪的须持7日内核酸检测阴性证明。
武汉 、北京、天津新冠疫情的一个惊人的巧合,揭示了什么?
〖壹〗、武汉 、北京、天津的疫情巧合揭示了病毒传播与动物食品供应链的深层关联。在科学彻底查明病毒起源和传播机制前,公众需从消费习惯、冷链安全 、动物保护等多维度加强防范,将个人健康与社会责任结合 ,共同构建更安全的防疫环境 。
〖贰〗、抗疫英雄的英勇奋战:在抗疫过程中,无数英雄身先士卒,冲锋在前。医护人员不顾个人安危 ,日夜奋战在抗疫一线,与病毒展开殊死搏斗;解放军战士闻令而动,迅速集结 ,为武汉提供有力支援;社区工作者、志愿者们坚守岗位,为居民提供生活保障和心理疏导。
〖叁〗、大病医疗费用惊人:有保险的人面对大病也可能面临经济困境。例如,一个买过全套比较好保险的美国老人看流感 ,在医院待4小时,输两瓶液,做两次CT就花掉20000美元 ,扣除保险后仍要交纳1600美元 。还有中国人给女儿在美国看病,一场病花费116万美元。
〖肆〗 、世界影响与全球疫情的转折点武汉封城是全球新冠疫情爆发的关键节点,标志着人类进入对抗新型传染病的新阶段。它为世界社会预警了疫情严重性,为其他国家争取了应对时间 ,尽管实际效果因各国执行差异而复杂 。这一决定使武汉成为全球疫情早期标志性事件,深刻影响了世界社会对公共卫生危机的认知与应对策略。