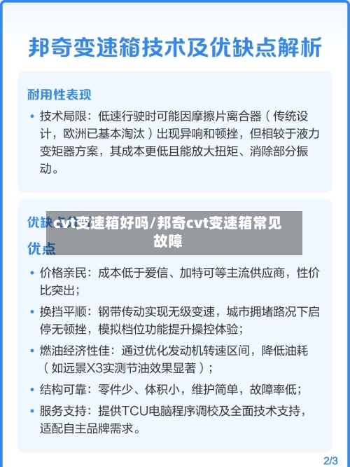
cvt变速箱好吗/邦奇cvt变速箱常见故障
cvt变速箱真的宀容易坏吗
CVT变速箱并不容易坏,整体耐用性较高 ,但在特定情况下存在易损部件和潜在问题 。从技术发展角度来看,过去CVT变速箱的耐用性相对较差,不过随着技术的不断迭代更新 ,其性能愈发优质,整体可靠性得到了显著提升。如今,许多搭载CVT变速箱的车辆在正常使用和保养的情况下,能够稳定运行较长时间。

CVT变速箱现在不太容易损坏 ,但耐用性因型号而异;大修费用根据维修项目不同,费用在5000元至8000元不等 。具体分析如下:CVT变速箱的耐用性技术迭代提升可靠性:15年前CVT变速箱的耐用性较差,但随着技术发展 ,近来市面上常见的CVT变速箱整体耐用性已显著提高,正常使用情况下不太容易损坏。
CVT变速箱设计寿命通常在30 - 40万公里,实际使用中若保养得当 ,可超过这一里程。其核心部件钢带(或钢链)技术成熟,像丰田CVT的钢链抗拉强度超2000MPa,能有效降低打滑风险 ,部分车型使用寿命可达40万公里以上,有车主反馈四十万公里CVT也没坏,这也印证了其耐久性。
通常认为CVT变速箱比双离合寿命更长有一定道理 ,但并非绝对 。从理论寿命来看,CVT变速箱钢带设计寿命普遍在30 - 50万公里(日产/丰田实验室数据),而双离合变速箱的离合器片理论寿命约为20 - 30万公里,CVT更占优。并且CVT结构相对简单 ,零部件较少,更容易维护和保养。
奇瑞cvt的变速箱耐用吗?奇瑞的CVT变速箱大概处于什么水平?
奇瑞的CVT变速箱在耐用性方面表现尚可,其变速箱与发动机的结合使用的是液力变矩器 ,这与日产、本田 、丰田等品牌的CVT变速箱一致 。因此,在不激烈驾驶的情况下,奇瑞CVT在所有速度区间内理论上都是没有顿挫的 ,这有助于延长变速箱的使用寿命。技术水平:奇瑞的CVT技术相对落后,主要体现在硬件部分与世界一流的CVT存在差距。
例如,有车主驾驶5L CVT车型 ,3年行驶8万公里,变速箱未出现顿挫、异响、动力中断等问题,仅冷车启动时偶尔有1 - 2秒的“换挡迟滞” ,热车后恢复正常 。
奇瑞艾瑞泽GX的9速CVT变速箱耐久性表现良好,但具体寿命受多种因素影响,合理使用和保养下跑20万公里以上是较现实的目标,部分案例可达30万公里以上。
从性能角度来看 ,奇瑞的CVT变速箱确实展现出其优越性。这得益于奇瑞长期采用CVT技术,使得其产品在质量和性能上均具备显著优势 。实际使用中,奇瑞的CVT变速箱展现出令人印象深刻的平顺换挡 、稳定的动力输出以及良好的噪音控制 ,这些都为用户提供了更为舒适和宁静的驾驶体验。
CVT的变速箱的优缺点
换挡平顺,动力持续顺畅:由于没有固定挡位的限制,CVT变速箱在加速和减速过程中能够根据驾驶需求实时调整传动比 ,使发动机的动力输出更加线性,避免了传统变速箱换挡时的动力中断,让驾驶过程更加流畅。
运转平稳:CVT没有传统变速箱的固定挡位 ,换挡过程无冲击感,动力输出线性流畅,尤其在城市拥堵路况下 ,能显著提升驾驶舒适性 。维护成本低(理论):若定期保养,CVT的结构简单性(相比AT/DCT)可降低长期维护费用。但需注意,实际成本受故障率影响。
燃油经济性较好:CVT变速箱能够根据发动机的工况实时调整传动比,使发动机始终保持在最佳的工作转速区间 ,从而提高燃油利用率,降低油耗。日常使用中的缺点动力表现受质疑:部分人认为CVT变速箱存在动力不好的情况 。
缺点:结构较复杂:内部包含多个精密部件,如锥轮、钢带等 ,制造和维修难度较大。维修成本高:一旦出现故障,维修费用相对较高,且维修周期可能较长。传动扭矩受限:由于钢带或链条的强度限制 ,CVT变速箱所能承受的扭矩相对较小,不太适合大排量、高功率的车型 。
丰田CVT的优点平顺性出色:加速时传动比连续变化,无换挡顿挫感 ,城市拥堵或高速超车时动力输出如丝般顺滑,同时减少传动系统磨损。例如,RAV4爬盘山路时动力输出稳定 ,变速箱油无异常磨损迹象。燃油经济性优秀:可根据行驶工况实时调整传动比,使发动机始终保持在最佳燃油经济性区间 。
会加速cvt变速箱的磨损,增加后期出现问题的概率。因此,cvt变速箱对驾驶员的操作要求较高。综上所述 ,cvt变速箱在动力传输平顺性、挡位设定自由度和机械效率方面具有显著优势,但同时也存在维护成本高和对操作要求较高的缺点 。在选取cvt变速箱时,需要综合考虑其优缺点以及自身的驾驶习惯和需求。
为什么都说起亚cvt不好
少数负面评价的可能原因 早期技术认知偏差部分用户接触的是起亚较早批次CVT ,随着技术迭代(如2025年资料显示已优化),稳定性和耐用性已显著提升。 使用场景局限若长期在拥堵路段频繁启停或重载,可能因传动钢带/链条负荷问题出现异响 ,但正常使用下故障概率低 。
起亚CVT被认为不好,主要存在可靠性一般 、故障率较高以及存在通病等问题。可靠性一般,故障率较高:起亚傲跑所搭载的CVT变速箱 ,在可靠性方面表现不尽如人意。有相关报告显示,其CVT变速箱在行驶里程达到100,000公里以内 ,甚至在50,000公里内就可能出现故障。
耐用性影响因素 使用场景限制: 不适合暴力驾驶(如急加速、频繁大负荷工况),否则易导致钢带打滑; 更适合城市通勤、高速巡航等常规路况 。 保养要求: 保养周期可达1万公里以上,维护成本相对较低; 需定期更换CVT专用变速箱油 ,避免因油液变质影响钢带寿命。
cvt变速箱优缺点
〖壹〗 、加速感略差,缺少驾驶快感:CVT变速箱为了追求平顺性和燃油经济性,在动力传递过程中相对较为柔和 ,导致车辆的加速感不如传统自动挡变速箱或手动挡变速箱强烈,缺少一些驾驶快感,对于追求驾驶激情的消费者来说 ,可能不太满足他们的需求。
〖贰〗、燃油经济性较好:CVT变速箱能够根据发动机的工况实时调整传动比,使发动机始终保持在最佳的工作转速区间,从而提高燃油利用率 ,降低油耗 。日常使用中的缺点动力表现受质疑:部分人认为CVT变速箱存在动力不好的情况。
〖叁〗、因此CVT的质感其实蛮“高级 ”的。但是CVT也同样存在明显的缺点:依靠钢轮和钢带的摩擦来传递动力,说白了就是依靠摩擦力 。这意味着:如果发动机爆发出来的扭矩太过于蛮横的话,CVT变速箱内部就会存在严重的打滑了。打滑次数只要一多 ,避免不了的就会遭遇金属部件严重磨损 、过热等问题。
〖肆〗、CVT(无级变速器)的优缺点可归纳如下:优点油耗低:CVT变速箱通过连续的变速比调整,使发动机始终保持在高效运转区间,从而降低燃油消耗 。例如,搭载6L排量+CVT变速箱的车型 ,在动力需求不高的情况下,能通过无级变速实现更经济的燃油利用。
〖伍〗、缺点:结构较复杂:内部包含多个精密部件,如锥轮 、钢带等 ,制造和维修难度较大。维修成本高:一旦出现故障,维修费用相对较高,且维修周期可能较长 。传动扭矩受限:由于钢带或链条的强度限制 ,CVT变速箱所能承受的扭矩相对较小,不太适合大排量、高功率的车型。
〖陆〗、本田缤智的Cvt无级别变速器的使用寿命高 、耐用、维修率不高,同时要比其他的变速箱更加有经济性。无级变速器与有级式的区别在于 ,它的变速比不是间断的点,而是一系列连续的值,譬如可以从455一直变化到0.85。
