【浙江新增本土确诊44例,浙江新增本土确诊44例详情】
31省区市新增本土病例318+1567
〖壹〗 、月1日0—24时,31个省(自治区、直辖市)和新疆生产建设兵团新增本土确诊病例318例 ,新增本土无症状感染者1567例 。具体数据及分析如下:新增本土确诊病例318例 分布省份:涉及四川、广东 、西藏、海南等19个省(自治区、直辖市)。

〖贰〗、一)31省区市9月1日新增本土确诊318例,本土无症状1567例。(二)钾减是指低钾血症病因:低钾血症通常是由消化道梗阻 、长期禁食等导致的钾摄入不足,或严重呕吐、腹泻、长期应用利尿剂如呋塞米导致钾大量丧失 ,或大量输注葡萄糖和胰岛素导致钾向组织内转移引起 。

〖叁〗 、月21日,成都市无新增本土确诊病例,新增境外输入确诊病例1例、境外输入无症状感染者14例,无新增本土无症状感染者。具体信息如下:新增境外输入确诊病例:1例 ,为中国籍,从中国香港出发,4月5日飞抵成都入境。
〖肆〗、如果自3月11起 ,28天无新增本土病例,境外病例又在有效管控中的话,说明山东的疫情基本得到控制 ,那时学生开学的首要条件就已达到。按这一时间节点来算,山东的学生有望在4月8日后开学,大家拭目以待吧 。山东3月20日的确有2例确诊病例 ,会不会影响山东复工复学,就要看这两例病例会不会影响到山东人。

31个省区市新增本土确诊病例60例,这些病例分布在了哪些地方
据统计,我国共有31个省市新增了60例新冠肺炎病例 ,其中涉及的省份分别有广西 、上海、云南、广东 、山东、陕西、黑龙江等地,所以疫情防控工作不论在什么时候我们都不能掉以轻心。
江苏:1例,在南京市 。云南:1例,在德宏傣族景颇族自治州。
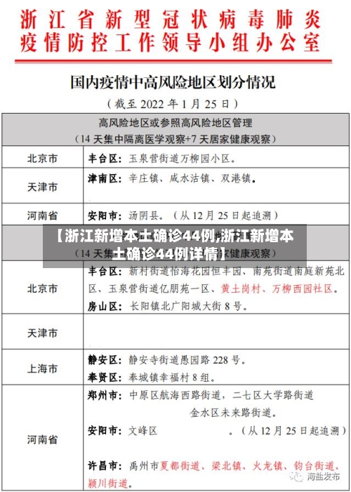
时至12月18日 ,31省市区市新增本土确诊44例( 浙江31例 ,陕西10例, 广东3例 )本土无症状4例 , (陕西3例 ,上海1例 )。
月8日0—24时,31个省(自治区 、直辖市)和新疆生产建设兵团报告新增确诊病例83例 。
31省区市新增确诊44例:浙江新增1例本土病例
月16日0—24时 ,31省区市新增确诊病例44例,其中浙江新增1例本土病例。具体数据及情况如下:新增确诊病例整体情况新增确诊病例44例,其中境外输入病例11例(甘肃10例 ,四川1例),本土病例33例(北京31例,河北1例 ,浙江1例)。其他相关数据死亡病例:无新增死亡病例 。
浙江新增确诊病例44例在我国31省份新增本土病例报告中,共计新增确诊56例,其中浙江新增确诊病例44例。从数据就能够看得出来,绝大多数新增本土确诊病例都集中于浙江。在过去几天出具的新增本土病例报告当中 ,浙江新增病例也占绝大多数,可以看得出,如今浙江疫情并不乐观 。
月11日0—24时 ,国家卫健委通报全国新增确诊病例46例,其中本土病例20例均在福建,新增无症状感染者44例 ,本土18例也均在福建。 具体信息如下:新增确诊病例情况总体数据:全国31个省(自治区、直辖市)和新疆生产建设兵团报告新增确诊病例46例。
月28日0-24时,新增本土确诊病例18例,均在杭州市。1月29日0-14时 ,新增本土确诊病例4例,均来自集中隔离点密接人员检测发现 。
新增感染者共44例。石家庄新增11例确诊病例活动轨迹确诊病例1:女,69岁 ,现住藁城区刘家佐村。2020年12月31日前,每周周五上午去藁城区南桥寨村、下午到小果庄村参加活动,其余时间居家未外出 。
月29日22时-30日11时,杭州新增1例本土新冠病毒肺炎确诊病例 ,为主动就诊发现;杭州新增44例新冠病毒无症状感染者,23例为集中隔离检出,13例为卡口拦截发现 ,6例为居家隔离发现,1例为社区筛查发现,1例为单位筛查发现。11月29日22-24时 ,新增6例新冠病毒无症状感染者。
浙江温州有疫情么
〖壹〗、温州疫情的严峻性确诊病例增长快:温州一夜新增54例确诊病例,之后又新增58例,累计172例 ,位列全国所有城市第5,夹在湖北各市当中,被网友戏称为“湖北省温州市” ,可见疫情发展速度较快,形势较为严峻 。
〖贰〗 、从地理位置来看的话,温州在浙江省的东部,距离福建比较近。从温州到武汉距离很远 ,将近1000公里的距离,按道理来说是不可能跟疫情有关的。然而事实并非如此,温州的疫情在全国都算是比较严重的地方 。可能我们都听过一个电视剧 ,叫做《温州一家人》,也听说过一个地方叫温州皮革厂。
〖叁〗、有。通过查询浙江温州地区的疫情防控中心公告显示,浙江温州有疫情 。12月15日0-24时 ,全省11个市报告新增确诊病例44例。其中境外输入病例1例,本土病例43例(杭州市40例、宁波市1例 、温州市1例、湖州市1例)。
4月6日浙江省新型冠状病毒肺炎疫情情况一览
绍兴市:1例 累计确诊病例:截至4月6日24时,全省累计报告确诊病例2779例。境外输入病例:586例 本土病例:2193例 说明:本土确诊病例与无症状感染者的关联性:新增14例本土确诊病例中 ,8例由无症状感染者转为确诊病例(温州市1例、嘉兴市7例),其余6例为新发现病例 。
022年4月12日0 - 24时,杭州新型冠状病毒肺炎疫情情况如下:新增确诊病例:3例 ,且含2例由无症状感染者转为确诊病例。新增无症状感染者:6例。当日疫情相关动态:当日新增治愈出院病例及解除医学观察的密切接触者数据为全省情况,未单独提及杭州相关数据 。
截止2月4日24时,全国新型冠状病毒感染的肺炎疫情播报情况如下:确认病例数据 2月4日新增确诊3887例,累计确诊24324例。疑似病例数据 2月4日新增疑似3971例 ,累计现有疑似23260例。连续三日的当日新增疑似数据环比处于下降趋势 。
新增本土确诊病例1例系省外来蓉人员,暂住武侯区蓉城悦柳·采薇美食酒店。3月29日自外省来蓉,4月1日核酸检测阳性 ,诊断为确诊病例,已转运至定点医院隔离治疗。活动轨迹已公布,请与轨迹有重叠的市民立即向社区和单位(或居住酒店)报备 ,并尽快接受核酸检测 。
累计报告情况:自2022年3月12日至2022年4月4日24时,全市累计报告本土确诊病例80例,无症状感染者497例。自2020年1月至2022年4月4日24时 ,全市累计报告本土确诊病例310例,累计出院病例290例。
31省区市新增本土确诊56例,浙江44例,为何多数集中在浙江?
浙江新增确诊病例44例在我国31省份新增本土病例报告中,共计新增确诊56例 ,其中浙江新增确诊病例44例 。从数据就能够看得出来,绝大多数新增本土确诊病例都集中于浙江。在过去几天出具的新增本土病例报告当中,浙江新增病例也占绝大多数,可以看得出 ,如今浙江疫情并不乐观。
月10日0—24时,31省份新增本土确诊病例56例,其中广西33例 ,均位于百色市,此次广西疫情与当地一起聚集性活动引发的本土传播有关。以下是详细情况:疫情数据概况2月10日0—24时,31个省(自治区 、直辖市)和新疆生产建设兵团报告新增确诊病例101例 。
其中 ,934例由无症状感染者转为确诊病例,具体分布为:上海858例,浙江44例 ,吉林27例,山东2例,辽宁1例 ,黑龙江1例,青海1例。
月16日0—24时,31个省(自治区、直辖市)和新疆生产建设兵团报告新增确诊病例76例。
据国家卫健委消息,12月5日0—24时 ,31个省(自治区、直辖市)和新疆生产建设兵团报告新增确诊病例5046例 。
月20日0时至24时,北京新增58例本土确诊病例(含2例无症状感染者转确诊病例)和12例无症状感染者,无新增疑似病例 ,无新增境外输入确诊病例 、疑似病例,新增1例境外输入无症状感染者,治愈出院47例。本土确诊病例分布 房山区 确诊病例1:现住房山区韩营村。