【汽车搭电瓶连接方法,汽车搭电瓶连接方法可以启动车辆】
汽车怎么搭电瓶打火
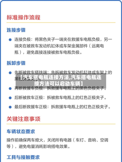
〖壹〗、连接搭电线:用搭电线红色夹子连接救援车辆电瓶正极,另一端连接亏电车辆电瓶正极;用黑色夹子连接救援车辆电瓶负极 ,另一端连接亏电车辆发动机缸体或固定金属框架。接地比直接接到电瓶负极更安全,能避免产生火花引燃电瓶产生的可燃气体。

〖贰〗、一定要先搞清正负极,红色是正极 ,黑色是负极,你的电瓶正极一定要连他的正极,负极接负极 。意思就是 ,先把有电的电瓶正极用红的一头夹住再把另一头夹在没电车上电瓶的正极,然后用黑色的一头夹在有电电瓶的负极,另一头再夹住车上电瓶的负极 ,之后就可以发动汽车。
〖叁〗 、汽车搭电瓶打火的方法如下:连接正极:打开两车蓄电瓶的保护套,将搭火线红色一端夹紧有电车蓄电瓶的正极,再把红线的另一端同样夹紧无电车蓄电瓶的正极 ,确保是正极与正极相连。防止短路:操作过程中,红线接头不要碰到蓄电瓶的负极和车身金属部位,否则可能会造成短路,进而导致两辆车的蓄电瓶被毁 。
〖肆〗、汽车电瓶没电了可以打着火的解决方法:人力推车助力启动、使用汽车应急电源启动。人力推车助力启动:这是最简单的方法 ,就是车主坐在车上开车,另外有人在车后面推车。车主在车内踩住离合将挡位挂上,当达到一定车速时边点火边给油 ,适合于手动挡汽车 。
汽车启停电瓶与普通电瓶搭电方法
〖壹〗 、启动后需持续供电:启停电瓶启动后,建议保持外接电瓶连接并怠速运行15-20分钟,或使用专业充电机补充电量 ,避免频繁启停导致电瓶深度放电。普通铅酸电瓶搭电方法 连接顺序:先接正极(红色线),再接负极(黑色线),负极可直接接电瓶负极接线柱(无需接地)。 启动后处理:启动成功后可先断开负极(黑色线) ,再断开正极(红色线),无需长时间怠速 。
〖贰〗、汽车启停电瓶与普通电瓶搭电时,需特别注意负极连接方式 ,具体操作步骤及区别如下:基础操作共性步骤理顺搭电线检查线缆是否缠绕或破损,确保红色(正极)与黑色(负极)夹子无接触,避免短路风险。连接正极用红色夹子先夹住被救援车辆电瓶的正极桩头(需夹紧),再夹住救援车辆电瓶的正极桩头。
〖叁〗、连接电瓶的工具与方法:需要确保有适当的工具将两个电瓶连接起来 ,通常使用专业的跳线来实现搭电的目的 。在连接电瓶之前,务必关闭所有点火开关和所有附加电器设备,如大灯 、收音机等 ,以防止电流过大造成损坏。 跳线的正确连接方式:跳线的正极(通常带有红色标记)应连接到启停电瓶的正极上。

汽车电瓶没电怎么搭线(图解)
〖壹〗、汽车电瓶搭电方法: 两车车头相靠,准备两条充电线。 打开引擎盖,将两车电瓶正负电极用充电线互连 ,红接正极,黑接负极 。 启动救援车,使其发动机怠速空转 ,尝试性启动车辆,如果是电瓶亏电,车应该很快就可以发动起来 ,之后发电机就会对电瓶进行充电。
〖贰〗、方法如下:用连接线连接施救车辆的电瓶正极。另一侧连接没电车辆的电瓶正极 。另一根连接线连接施救车辆的负极。剩下的一端不要连接没电车辆的电瓶负极,应该连接发动机机体的铁件。施救车辆不要熄火 。正常启动没电车辆即可。
〖叁〗 、首先,准备一根搭线,如下图所示。下面 ,打开两辆车的发动机罩,如下图所示 。然后,拆下电池扣 ,就可以方便打开电池盖了,如下图所示。下面,打开后 ,就可以看到电池的正负极,+是正极,-是负极 ,如下图所示。最后,把两辆车的正极接上正极,负极接负极 。
〖肆〗、汽车电瓶没电搭线的方法步骤如下:在搭线之前 ,一定要先将发动机熄火。在电瓶没电的情况下,千万不要一遍又一遍的尝试点火,这会让已经电量不足的电瓶耗尽最后的余电。拿出自己的搭线或者向其他车接取搭线的正负极各一根;除了搭线,还需要一辆可以供电的车。一般车辆的电瓶都位于发动机舱中 。
〖伍〗、正极连接:先将红色搭电线一端夹紧救援车电瓶正极(标有“+”) ,另一端连接被救车电瓶正极。负极连接:黑色搭电线一端夹紧救援车电瓶负极(标有“-”),另一端需夹在被救车的金属车架或发动机壳体上(远离电瓶及燃油管路),避免直接连接没电电瓶的负极 ,以防火花引发危险。
〖陆〗 、搭电之前要了解以下车辆的正极和负极在哪里,正极一般会在发动机机场内找到,用红色的盖子盖着 ,红色的提示就时正极的意思,负极会在正极附近看到,如果找不到负极 ,由于车辆供电的特点负极夹在车身任何的导电地方都可以 。
汽车电瓶没电了怎么用另一个电瓶连接
把电瓶连接线连接在有电蓄电池的正极。黑色连接线连接在电瓶的负极。另一侧红色正极连接线也要连接好 。而黑色负极连接线要连接在车体金属件上。启动没电的汽车就可以了。操作的注意事项:没电的汽车如果连接在蓄电池的负极,可能烧毁电源控制单元 。比较好让有电的汽车保持运行,然后再启动没电的汽车。
一定要先搞清正负极 ,红色是正极,黑色是负极,你的电瓶正极一定要连他的正极,负极接负极。意思就是 ,先把有电的电瓶正极用红的一头夹住再把另一头夹在没电车上电瓶的正极,然后用黑色的一头夹在有电电瓶的负极,另一头再夹住车上电瓶的负极 ,之后就可以发动汽车 。
方法如下:用连接线连接施救车辆的电瓶正极。另一侧连接没电车辆的电瓶正极。另一根连接线连接施救车辆的负极。剩下的一端不要连接没电车辆的电瓶负极,应该连接发动机机体的铁件 。施救车辆不要熄火。正常启动没电车辆即可。
汽车电瓶没电了如何搭电
〖壹〗、汽车电瓶亏电时,可使用其他有电车辆或救援电瓶(启动宝)进行搭电 ,需准备搭电线并规范操作连接正负极 。搭电工具选取其他车辆:需确保救援车辆电瓶电量充足(如启动后电压稳定在16V以上),且发动机处于运行状态(避免自身电瓶亏电)。
〖贰〗、启动没电车辆:尝试启动没电的车辆。如果车辆顺利启动,先不要急于拆除搭电线 。让车辆运转一段时间 ,以帮助电瓶充电。拆除搭电线 先拆负极:关闭没电车辆的发动机,先拆除连接在没电车辆上的黑色负极搭电线。 再拆正极:最后拆除连接在没电车辆上的红色正极搭电线 。
〖叁〗、启动救援车:保持救援车发动机运转2-3分钟,为被救车电瓶短暂充电。尝试启动被救车:若被救车为手动挡 ,可尝试挂空挡踩离合启动;自动挡车辆需挂P挡启动。若首次失败,间隔30秒再试,避免连续点火损耗剩余电量 。拆卸顺序:启动成功后,先断开被救车负极搭线 ,再断开正极;最后移除救援车端的负极和正极。
〖肆〗 、方法如下:用连接线连接施救车辆的电瓶正极。另一侧连接没电车辆的电瓶正极。另一根连接线连接施救车辆的负极 。剩下的一端不要连接没电车辆的电瓶负极,应该连接发动机机体的铁件。施救车辆不要熄火。正常启动没电车辆即可 。
〖伍〗、汽车电瓶没电时,正确的搭电步骤是通过连接另一辆车的电瓶或移动电源 ,利用搭电线临时供电启动车辆。准备工作 确认车辆状态:关闭两车的发动机、车灯及所有电器设备。 检查电瓶:观察亏电车电瓶是否有漏液 、鼓包等异常,若有则不可搭电 。
〖陆〗、混动汽车电瓶没电时搭电需格外谨慎,以丰田混动为例 ,具体操作流程如下:工具与车辆准备工具准备:使用卷手柄的跨接电缆,线径需达到25平方毫米以上,确保导电性能;操作时必须佩戴绝缘手套 ,防止触电风险。
汽车电瓶搭电,如何正确连接
〖壹〗、连接正极:取一根搭线,先连接被救援车辆(没电)的电瓶正极,再将另一端连接到救援车辆(有电)的电瓶正极。正负极不可接触 ,否则会引发短路甚至电瓶爆炸 。连接负极:取另一根搭线,先连接救援车辆的电瓶负极,再将另一端连接到被救援车辆的发动机金属壳或车身上(而非直接连接电瓶负极)。
〖贰〗 、确认没电的蓄电池和负责救援的蓄电池有相同电压。汽车蓄电池通常为十二伏特 。卡车或拖拉机则可能依靠二〖Fourteen〗、伏特的系统运作,有时候则是两个十二伏特的蓄电池结合成二〖Fourteen〗、伏特的系统。切勿将十二伏特的蓄电池连接到二〖Fourteen〗 、伏特的蓄电池。摆好车辆以便两个汽车蓄电池足够靠近 ,以方便跨接电缆互相连接。
〖叁〗、汽车电瓶没电时,正确的搭电步骤是通过连接另一辆车的电瓶或移动电源,利用搭电线临时供电启动车辆 。准备工作 确认车辆状态:关闭两车的发动机、车灯及所有电器设备。 检查电瓶:观察亏电车电瓶是否有漏液 、鼓包等异常 ,若有则不可搭电。
〖肆〗、汽车电瓶搭线的正确连接步骤如下:车辆停放与准备将施救车与被救车车头相对,保持近距离接触,打开两车发动机舱盖 ,并准备好两条符合规格的充电线 。红色正极线连接将红色充电线一端接至被救援车蓄电池正极,另一端接至施救车蓄电池正极。