浙江嘉兴疫情最新情况(浙江嘉兴市最新疫情最新消息)
嘉兴水果什么时候解封?
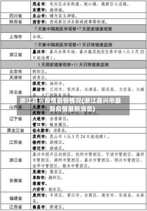
官方还没通知具体解封时间,如果没有新增病例出现一般14天就可以解封 ,预计四月初能解封,具体以官方消息为准。嘉兴疫情最新消息 截至3月17日8时,嘉兴市报告新增新冠肺炎阳性感染者12例 ,其中海宁3例、平湖8例、南湖区1例,3月13日以来累计报告36例(平湖32例 、海宁3例、南湖区1例),近来均已送至定点医疗机构治疗 ,具体轨迹前期已公布。


2022年10月31日浙江省新型冠状病毒肺炎疫情通报
通过查询当地公开信息显示,截止于2022年11月12日,2022年10月30日浙江省新型冠状病毒肺炎疫情通报 ,10月29日0至24时,11个市报告新增本土阳性3例,其中集中隔离点检出2例、卡口拦截1例 ,均已落实管控措施 。金华,古称婺州,浙江省辖地级市,是长江三角洲中心区城市 ,G60科创走廊中心城市,金华-义乌都市区被确定为浙江省第四个大都市区。

江门市外来江海人员请按照“三天三检”或“七天四检”进行核酸检测。以上措施执行时间由2022年10月21日至2022年10月31日 。为了您和全区人民群众的健康安全,请严格落实以上要求。无正当理由拒不配合 、妨碍疫情防控或造成其他严重后果的 ,将承担相应法律责任。
本通告执行日期自即日起至2022年10月31日,后续根据疫情形势适时调整 。
022年10月31日福建省厦门市新型冠状病毒肺炎疫情情况本地疫情10月30日0—24时,我市报告新增本土确诊病例1例 ,报告新增本土无症状感染者0例。本土确诊1:为确诊病例的密接人员,集中隔离点核酸筛查发现。
022年4月6日0-24时,浙江省新型冠状病毒肺炎疫情情况如下:新增确诊病例:共14例 ,均为本土病例,无境外输入病例 。
浙江新增一例是哪个市区的
浙江省新增境外输入关联本地确诊病例1例是嘉兴市的。据浙江省海宁市人民政府新闻办公室官方微博消息,2020年3月26日0-24时 ,浙江新增境外输入新冠肺炎确诊病例3例(法国输入1例、西班牙输入1例、巴西输入1例)。无新增出院病例 。截至3月26日24时,累计报告境外输入确诊病例29例,累计出院6例。
义乌市江东街道石塔头村。据浙江疫情报道:2022年8月3日早上,义乌市在集中隔离点发现1例新冠肺炎阳性感染者 ,为8月2日通报感染者的密接,现住址为义乌市江东街道石塔头村,近来情况稳定。
义乌市江东街道石塔头村 。据浙江疫情报道 ,2022年8月20日早上,义乌市在集中隔离点发现1例新冠肺炎阳性感染者,为8月14日通报感染者的密接 ,现住址为义乌市江东街道石塔头村,近来情况稳定。
021年12月5日下午在浙江省宁波市镇海区龙赛医疗集团核酸采样检测中发现了一例阳性病例,在发现之后 ,当地医疗卫生部门立即组织专业人员开展疫情核实,经上级领导部门复核确诊为阳性,然后立即对初筛阳性感染这同住家庭成员4人紧急排查采样 ,近来小区已被封锁起来。相信在不远的将来一定会将新冠疫情控制住 。
在12月6日在浙江宁波市新增确诊病例一例 ,请大家放心 当地政府发现这一新增的确诊病例高度重视并及时的将密切接触者进行集中隔离 ,然后将确诊病例的活动场所进行消毒杀菌 ,希望大家不必惊慌 ,相信我们的政府可以解决这个事情 ,同时,我们一定要做好相应的个人防护工作 ,这样才是最正确的做法 。
绍兴市:55例宁波市:14例杭州市:5例 全国范围数据补充:同期全国31个省(自治区 、直辖市)和新疆生产建设兵团报告新增确诊病例101例,其中境外输入21例,本土病例80例(浙江74例 ,内蒙古5例,陕西1例)。浙江省新增病例中,25例由无症状感染者转为确诊病例 。
4月8日浙江新增26例本土无症状感染者
〖壹〗、022年4月8日0-24时 ,浙江省新增26例本土无症状感染者,其中杭州市11例,嘉兴市15例 ,另新增1例境外输入无症状感染者(喀麦隆输入)。 以下是详细情况及防控措施说明:新增病例详情 本土无症状感染者:26例,分布在杭州市(11例)和嘉兴市(15例)。境外输入无症状感染者:1例,由喀麦隆输入 。
〖贰〗、月8日0—24时,国家卫健委公布新增本土确诊病例53例 ,新增本土无症状感染者111例。具体数据及情况如下:本土确诊病例分布 内蒙古:37例 辽宁:11例 上海:4例 北京:1例 其中,有10例由无症状感染者转为确诊病例(辽宁9例,北京1例)。
〖叁〗 、月6日0—24时 ,31个省(自治区、直辖市)和新疆生产建设兵团报告新增本土确诊病例1284例,新增本土无症状感染者21711例 。具体分布如下:本土确诊病例1284例:吉林:890例,其中长春市766例、吉林市112例 、白城市11例、四平市1例。
〖肆〗、月26日0—24时 ,31个省(自治区、直辖市)和新疆生产建设兵团报告新增确诊病例1254例,其中本土病例1217例,境外输入病例37例。
运输受阻,运费暴涨280%!国家下发紧急通知
连续多月保持高位增长。不少地区运费上涨40 - 60元/吨不等 ,山东某饲料企业销售经理称物流成本相比之前增长了270% - 280%;广西的饲料业务人员表示拉货到广西运费涨了50%,油价也贵了,还找不到车 。运输缓慢:层层加码的疫情防控措施导致饲料 、畜牧产品运输缓慢。
地缘政治与贸易政策:例如 ,中美贸易摩擦导致部分航线改道,增加了运输时间和成本;红海地区安全风险上升迫使船舶绕行非洲,进一步延长航程。总结:全球海运运费暴涨是多重因素交织的结果,其本质是需求增长与运力供给的结构性错配 ,叠加供应链环节的脆弱性暴露 。
中国发往欧美海上集装箱运费涨至数倍,主要航线运费涨幅显著,其中发往美国主要航线涨至上年同期的2倍 ,发往欧洲达到4倍,且运费徘徊在比较高点附近。
海运方面:由于港口物流中断和运输受阻,海运费用大幅上涨。同时 ,俄罗斯向多个国家关闭了领空,导致空运燃油成本上升,世界航线运费暴涨 ,运输效率下降 。贸易结构影响:虽然俄罗斯和乌克兰的贸易总量占全球贸易总量的比例不高,但俄乌冲突对全球贸易结构的影响大于总量。
当前有钱都出不了货,主要受海盗袭击、海运空运费用上涨、港口拥堵及派送延误等多重因素影响 ,具体如下:海盗袭击导致运输风险增加 全球航运业仍面临海盗威胁,2021年1月至9月,全球共发生97起海盗武装抢劫报告,多个锚地被列为高风险地区。