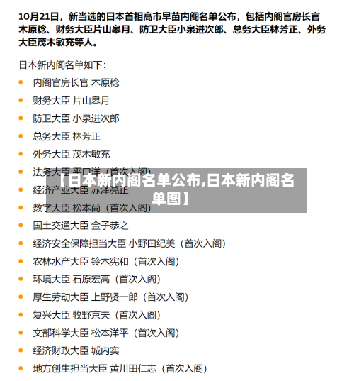
【日本新内阁名单公布,日本新内阁名单图】

日本岸田内阁新班底公布!新内阁班底有何特点?释放了哪些信号?

这次新内阁班,大力提拔重用新人 ,就是一个信号,有利于提升影响里。因此必须做出调整,稀释派系人数 ,维持一个 稳定的平衡状态 。这些人有的是第一次进入内阁,本身都是他亲信,更加有利于巩固自己统治。对于岸田这种政坛老手 ,每走一步都是精心算计。

【日本新内阁名单公布,日本新内阁名单图】-第1张图片

内阁班底公布10月4日,在当选为第100任日本首相后,岸田文雄前往官邸 ,与公明党代表山口那津男举行党首会谈 。会谈后,岸田文雄设立组阁本部,进行内阁人事变动。新任内阁官房长官松野博一公布全体内阁成员名单。岸田文雄内阁成员共21人 。

自民党内部权力格局微调岸田派(宏池会)虽非最大派系 ,但其温和立场有助于争取跨派系支持。组阁时 ,他可能通过拉拢其他派系重要人物(如外务、防卫大臣人选)巩固领导地位,同时提拔年轻改革派注入新活力。这一平衡策略若成功,可能重塑自民党内部权力结构 ,但派系斗争仍存隐患,需持续维护党内团结 。

日本现任内阁全体辞职,新任内阁大臣的名单里都有哪些?

〖壹〗 、安倍下课内阁辞职,日本新首相菅义伟的内阁已成立 ,名单已在官媒上公布。

〖贰〗、日本高市早苗内阁全体辞职是指首相带领所有内阁大臣,整个国家行政班子一同提交辞呈,并非单一官员离职 ,而是整班人马的集体请辞。辞职的法定依据根据日本宪法规定,在众议院选举后第一次召集国会之际,内阁必须全体辞职 。这是《日本国宪法》明确规定的硬性要求 ,是议会内阁制下的常规操作流程 。

〖叁〗、菅义伟(日语:すがよしひで;罗马音:Suga Yoshihide),男,1948年12月6日出生于秋田县雄胜町(今汤泽市) ,日本政治家 ,自由民主党成员。曾任日本内阁官房长官,现任日本第99任首相 、自由民主党总裁。

〖肆〗、022年日本现任首相叫岸田文雄,日本第100-101任首相 ,日本自民党第27任总裁 。

〖伍〗、皇室经济会议--由众参两院正副议长 、内阁总理大臣、大藏大臣、宫内厅长官以及会计检查院长官等八人组成。由内阁总理大臣任议长,审议有关皇室经济等事项,并作出决定。宫内厅--掌管皇室及有关天皇国事行为等事务 ,并保管国玺 。它直属于总理府。

日本内阁的职位组成?

内阁府 负责日本的经济财政 、科学技术、防灾政事等多项政策。下辖宫内厅、公正交易委员会 、国家公安委员会 、警察厅、金融厅和消费者厅等机构 。 内阁官房 即政府办公厅,负责内阁的日常事务、情报搜集及政策研究审议。下设参事官室 、审议官和调查官室等部门。

根据日本宪法规定,“行政权属于内阁” 。所谓“内阁” ,是指由内阁总理大臣和其他分管各省厅(部委)的大臣组成的“合议体 ”。日本内阁总理大臣即首相,是内阁的首长和政府的首脑,控制着庞大的国家行政机构。内阁总理大臣还有权提名比较高法院长官(院长) ,以影响司法机构 。

内阁官房组织架构是日本中央政府的核心组成部分,旨在辅助内阁总理大臣进行国家管理与决策 。该组织由多个职位和部门构成,旨在有效协调政府内部运作 ,确保政策的执行与实施。核心职位包括内阁官房长官 ,负责总体指导官房工作,制定政策并监督执行。内阁官房副长官(政务官和事务官)协助长官管理日常事务 。

通常情况下,日本内阁的五相包括首相、副首相、外务大臣 、财务大臣和内阁官房长官。在这些职位中 ,首相作为内阁的领军人物,负责主持内阁会议,制定政策方向 ,并在外交和礼仪等方面代表日本政府。因此,可以认为在五相之中,首相的职位最为关键 。然而 ,这并不意味着其他大臣的职位或权力较小。

日本的官职主要包括内阁官职、议会议员以及其他官职如地方公共团体官员等。内阁官职 首相:是日本比较高行政长官,负责领导内阁并执行国家基本政策 。 内阁大臣:负责处理内阁的具体事务,如外交、防卫 、财政等 ,通常由国会议员担任,并对国会负责。

法律分析:内阁部门16个。具体是:内阁官房,内阁法制局 ,人事院 ,内阁府,复兴厅,总务省 ,法务省,外务省,财务省 ,文部科学省,厚生劳动省,农林水产省 ,经济产业省,国土交通省,环境省 ,防卫省 。法律依据:《日本国宪法》 国家的行政权属于内阁。

日本新任首相今揭晓!

〖壹〗、日本新任首相是菅义伟。以下是关于日本自民党总裁选举及新首相产生的详细情况:选举时间与背景:9月8日,日本自民党总裁选举战正式打响,以填补安倍晋三因健康原因辞去首相职务后留下的空缺 。9月14日 ,自民党从三位候选人中票选出新总裁 ,两天后,新总裁在国会特别会议上出任日本新首相,完成安倍剩余的首相任期 。

〖贰〗、日本新首相为菅义伟。以下是关于他的详细介绍:当选情况:9月14日 ,菅义伟以377票的绝对优势当选执政党自民党总裁,预计将在16日被日本国会指名为新任首相,并组建新一届内阁。

〖叁〗 、日本新任首相为岸田文雄 ,菅义伟表示将积极讨论新规留学生入境事宜 。具体信息如下:新任首相选举情况今天日本自民党总裁选举实施最终投票,岸田文雄当选新总裁。

〖肆〗、日本新任首相石破茂的政治主张具有明显鹰派倾向,其推动“亚洲版北约”的构想矛头指向中国 ,但该计划面临诸多现实困难,对东亚地区稳定构成潜在威胁。石破茂的政治履历与性格特点 石破茂从政近49年,1986年成为当时最年轻的众议员 ,能力突出 。

菅义伟正式出任日本第99任代首长

〖壹〗、月16日下午,菅义伟正式出任日本第99代首相。具体过程及背景如下:安倍内阁辞职:9月16日上午,安倍晋三内阁在临时内阁会议上全体辞职。安倍首相在任天数包括第一届内阁在内累积达到3188天 ,自第二届内阁以来连续达到2822天 ,从平成到令和时代,累积和连续天数均创历代最长记录,随后安倍内阁正式谢幕 。

〖贰〗 、菅义伟 男 ,1948年12月6日出生于秋田县雄胜町(今汤沢市),日本政治家,自由民主党成员。曾任日本内阁官房长官 ,现任日本第99任首相 、日本自民党总裁。菅义伟系农家出身,日本法政大学法学部毕业后,任众议员小此木彦三郎秘书、通产大臣秘书官、横滨市议员等 。

〖叁〗 、020年9月16日下午 ,日本自民党总裁菅义伟在当天的临时国会上经过众议院的首相指名选举,正式成为日本第99任首相,日本新内阁也将于当天成立。菅义伟(すがよしひで) ,男,1948年12月6日出生于秋田县雄胜町(今汤沢市),日本政治家 ,自由民主党成员。

日本新一届内阁13人资产公开!平均额326万元

〖壹〗、日本新一届内阁13人的资产公开情况如下:平均资产额:13人的平均资产额为6680万日元(约326万元人民币) 。资产排名首位:经济再生相新藤义孝 ,资产达3亿406万日元(约1486万元人民币) 。他在埼玉县川口市拥有大量土地和房产,这些资产是其父母和祖父母世代相传的。

〖贰〗、日本有一套专门针对政治家的法律,即资产公开法。该法的宗旨在于防止政治家利用职位谋取私利 。每年 ,内阁府都会对包括首相在内的主要政治家进行调查,并将他们的财务状况公之于众。日本的“有权者”,即所有有选举权的公民 ,都可以查阅内阁府的调查结果。

〖叁〗 、日本的财产申报制度在1993年启动,国会议员必须申报财产,包括建筑、土地、高尔夫俱乐部会员权 、定期存款、车、证券等 。申报信息每年4月向国民公开。申报对象主要有内阁官僚 、国会议员和地方议员。

〖肆〗、非货币性资产出资:股权原值=投资入股时非货币性资产经税务机关认可或核定的费用+取得股权直接相关的合理税费 。 无偿让渡:若符合67号公告第十三条第二项规定的情形 ,股权原值=取得股权发生的合理税费+原持有人股权原值。 转增股本:若个人股东已就转增部分依法缴纳个人所得税,则新转增股本的股权原值=转增额+相关税费。